Алтернатива на скъпата електроника в автомобила

Споделете опит за собственоръчно направени подобрения или ремонти на вашият Volkswagen или попитайте как да ги направите сами
Потребителски аватар
shockhead
Мнения: 159
Регистриран на: Пон 14 сеп 2009 18:08
Автомобил:
Двигател:
Местоположение: Burgas

Re: Алтернатива на скъпата електроника в автомобила

Мнениеот shockhead » Чет 19 ное 2009 15:04


hristo stankov написа:Мерси колега, само за стойностите на С2 0,068мх, С3,С4 0,068мк не трябва ли да са в 0.068nf

С2, С3 и С4 са с една и съща стойност - 68 nF:
мк = μF
0,068мк = 0,068 μF = 0,068 x 1000 = 68 nF
------------------------------------------------------------------------------------------------------
Малко за превръщането на единиците:

1F (един Фарад) = 1 000 mF (милифарад) = 1 000 000 μF (микрофарад) = 1 000 000 000 nF (нанофарад) =

1 000 000 000 000 pF (пикофарад)

Тъй като капацитета на един кондензатор е много зависим от площта на електродите му допреди 10-тина години стойността от 1F се смяташе за недостижима. Това би бил кондензатор с площ на електродите, равняваща се на площта на земното кълбо. Или кондензатор с капацитет 1F е самата планета Земя и човек не би могъл да произведе подобен такъв.
Преди повече от 10 години японски и американски учени използваха много бърз химичен процес, чрез който се акумулира енергия. Така те замениха познатите ни акумулатори с кондензатори с огромен капацитет, който се зарежда буквално за секунди. Те твърдят, че тези устройства са с размер на акумулатор и притежават свойствата на кондензатор с капацитет 47 kF (килофарад) = 47 000 F и ще са основата за въвеждане на електромобилите в масова употреба. С еднократно зареждане електромобил със средна мощност можел да измине 100-тина километра. Зареждането става за секунди и вместо бензиностанции щяло да има електростанции, където за секунда големи електроди само ще бъдат докосвани до електродите на вашия кондензатор, който ще се зарежда с електроенергия мигновено. Тогава пишеше, че засега тази технология се използва само от NASA. Аз лично оттогва насам не прочетох нищо повече за това.




Потребителски аватар
hristo stankov
Мнения: 100
Регистриран на: Нед 18 ное 2007 19:35
Автомобил: VW GOLF II
Двигател:
Местоположение: Кърджали

Re: Алтернатива на скъпата електроника в автомобила

Мнениеот hristo stankov » Чет 19 ное 2009 18:29


Мерси колега за отговора.


Потребителски аватар
profesor humel
Мнения: 451
Регистриран на: Пет 08 май 2009 13:24
Автомобил:
Двигател:
Местоположение: Хасково

Re: Алтернатива на скъпата електроника в автомобила

Мнениеот profesor humel » Чет 19 ное 2009 19:12


Колега shockhead много полезна тема евала :bowdown имам един въпрос , можеш ли да ми разесниш еи тая схема за усилователа http://www.constructor.bg/mk/2x40W.htm от каде да си зема платка и дадените диоди и как да ги сваржа, до колкото знам системата може да се направи по мошна наример 2х60w ако се сменят час от диодите? На прав път ли сам и благодаря предварително


sashot
Мнения: 529
Регистриран на: Чет 07 фев 2008 16:09
Автомобил:
Двигател:
Местоположение: Бургас

Re: Алтернатива на скъпата електроника в автомобила

Мнениеот sashot » Пет 20 ное 2009 8:24


Платката мисля, че можеш да поръчаш от "Млад конструктор". Елементите да купиш от магазин за радиочасти или пак да поръчаш при "Младежите". Освен това ще ти трябва охлаждащ радиатор. Едно евтино и доста ефективно решение е да използваш охладител за процесор Pentium 2 Klamath - в някои компютърни фирми ги имат залежали и ги продават на цената на вентилаторчето - http://mostbg.com/most/Item.aspx?itemid=27314. Моля да не се счита за реклама.
Мощността на тази схема няма как да се увеличи, толкова са възможностите на интегралната схема, която се използва. Малко по-голяма мощност, (при захранване от автомобилната инсталация без преобразовател) до около 55 Вата при поносими изкривявания от 0.5% и 70 Вата при 10% THD (за мен 10% е неприемливо ниво за слушане), можеш да получиш с усилвател на база друга интегрална схема - TDA1562Q, като за стереовариант ще ти трябват две бройки. Цената на частите за изработката обаче плътно ще се приближи до цената на готово усилвателче втора ръка с подобни параметри. Разбира се удоволствието от самостоятелната изработка е безценно.
Някоя от фирмите за електронни китове, май Неомонтана, преди време предлагаше набор за усилвател с тази схема (1562Q), но използваното в тяхната реализация схемно решение не е най-доброто, а и доколкото знам, не влагат оригиналната филипсова интегрална схема, а някакви китайски аналози, които дават по-лоши резултати. За последното не съм сигурен.
За по-големи мощности ще ти трябват други схеми и преобразовател на напрежението, който да им осигури захранване с по-високи стойности, най-добре двуполярно.


Потребителски аватар
shockhead
Мнения: 159
Регистриран на: Пон 14 сеп 2009 18:08
Автомобил:
Двигател:
Местоположение: Burgas

Re: Алтернатива на скъпата електроника в автомобила

Мнениеот shockhead » Пет 20 ное 2009 13:48


Само бих искал да допълня колегата sashot:
Нискочестотните усилватели в интегрално изпълнение като този горе не дават най-задоволителните характеристики, но стават. Вместо да преработваш тази схема просто си избери от същия сайт схема с по-голяма мощност. Като например:
http://constructor.bg/shop/product_info ... ff8d67999d

http://constructor.bg/shop/product_info ... ff8d67999d

http://constructor.bg/shop/product_info ... ff8d67999d

http://constructor.bg/shop/product_info ... ff8d67999d

http://constructor.bg/shop/product_info ... ff8d67999d

С повишаване на мощността обаче се повишава и работното напрежение с цел понижаване на тока. Това не значи, че няма да работят и на 12V, но в значително по-тясна честотна лента.
Още по-голям избор има и в следната книга:
"Мощни нискочестотни усилватели в интегрално изпълнение", Господин Колев Динев, 1999 година
Оттук можеш да подбираш интеграли с желаните от теб характеристики, а ако не се лъжа към всеки интеграл имаше и примерна схема на свързване.
Малко особености:
Да вземем избраната от теб схема 2х40 W. В характеристиките и пише, че при 2 Ом импеданс на говорителите получаваш мощност до 50-тина Вата. Съвет от мен - Ако поставиш говорители с 4 Ом импеданс ще имаш спад в мощността от 25 до 50%, но ще получиш многократно по качествен звук, избегвайки голяма част от нелинейните изкривявания. Така че ако ме послушаш направи си усилвател 100 Вата със съпротивление на говорителите 2 пъти по-голямо от необходимото. Така ще получиш изходен сигнал в най-лошия случай от 50 Вата и усилвателя ти няма да се задъхва и да криви в крайно усилено положение.
Има и друга условност. В данните на твоя усилвател 2x40 Вата е записано, че се изисква входен сигнал 90 mV. Трябва да си дадеш отговор откъде ще вземеш изходен сигнал и дали е с изискваното напрежение (сила). Ако подаваш 50 mV на входа не очаквай 40 Вата на изхода. При това положение ще получиш мощност не повече от 20 Вата.
Дано сме ти били полезни! Ако има нещо питай пак. Ще се радвам да помогна.


Потребителски аватар
fox_vt
Мнения: 2788
Регистриран на: Съб 22 мар 2008 18:22
Автомобил: Seat Toledo
Двигател: AHU 97
Местоположение: Велико Търново

Re: Алтернатива на скъпата електроника в автомобила

Мнениеот fox_vt » Пет 20 ное 2009 22:29


shockhead написа:...Тъй като капацитета на един кондензатор е много зависим от площта на електродите му допреди 10-тина години стойността от 1F се смяташе за недостижима. Това би бил кондензатор с площ на електродите, равняваща се на площта на земното кълбо. Или кондензатор с капацитет 1F е самата планета Земя и човек не би могъл да произведе подобен такъв.
Преди повече от 10 години японски и американски учени използваха много бърз химичен процес, чрез който се акумулира енергия. Така те замениха познатите ни акумулатори с кондензатори с огромен капацитет, който се зарежда буквално за секунди. Те твърдят, че тези устройства са с размер на акумулатор и притежават свойствата на кондензатор с капацитет 47 kF (килофарад) = 47 000 F и ще са основата за въвеждане на електромобилите в масова употреба. С еднократно зареждане електромобил със средна мощност можел да измине 100-тина километра. Зареждането става за секунди и вместо бензиностанции щяло да има електростанции, където за секунда големи електроди само ще бъдат докосвани до електродите на вашия кондензатор, който ще се зарежда с електроенергия мигновено. Тогава пишеше, че засега тази технология се използва само от NASA. Аз лично оттогва насам не прочетох нищо повече за това.


интересно е това колко ли са ги ъпгрейтнали тези кондензатори за 10 г до сега и защо не са намерили приложение досега в нещо :roll:


Потребителски аватар
shockhead
Мнения: 159
Регистриран на: Пон 14 сеп 2009 18:08
Автомобил:
Двигател:
Местоположение: Burgas

Re: Алтернатива на скъпата електроника в автомобила

Мнениеот shockhead » Чет 26 ное 2009 17:54


Може би са се оказали прекалено сполучливи :lol: . Аз като си давам сметка около нас само боклуци се продават.................


Потребителски аватар
hristo stankov
Мнения: 100
Регистриран на: Нед 18 ное 2007 19:35
Автомобил: VW GOLF II
Двигател:
Местоположение: Кърджали

Re: Алтернатива на скъпата електроника в автомобила

Мнениеот hristo stankov » Сря 02 дек 2009 18:23


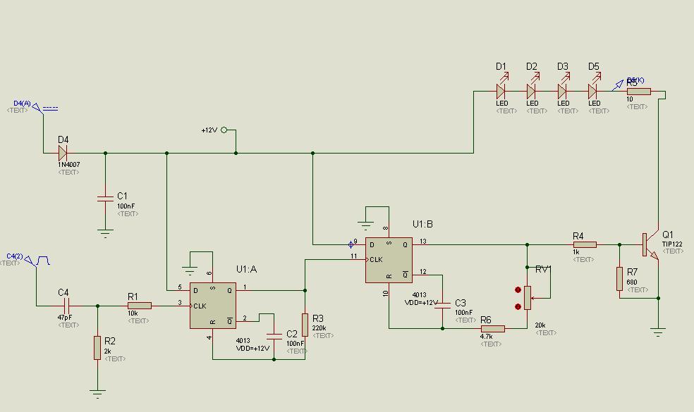
Колега кондензатора на стробоскопа С1 47, това 47F ли е или, 47nf. Не е ли голяма тази стойност ако е 47F. Мерси.


Потребителски аватар
shockhead
Мнения: 159
Регистриран на: Пон 14 сеп 2009 18:08
Автомобил:
Двигател:
Местоположение: Burgas

Re: Алтернатива на скъпата електроника в автомобила

Мнениеот shockhead » Чет 03 дек 2009 9:05


hristo stankov написа:Колега кондензатора на стробоскопа С1 47, това 47F ли е или, 47nf. Не е ли голяма тази стойност ако е 47F. Мерси.

Когато единицата след стойността на кондензатора на схемата не е означена то стойността е в pF (пикофарад) или отговора на въпроса ти е:
С1 на споменатата схема е със стойност 47pF.
Вероятността да срещнеш кондензатор в електронна схема със стойност по-голяма от единица и мерна единица F (Фарад) клони към нула. Най-малкото в магазините няма кондензатори с такива големи стойности. Между другото и аз не съм съгласен с този начин на означение, където ако нямаш опит не знаеш каква ти е мерната единица. Безполезен остатък от руското влияние в миналото на страната ни. Имах един преподавател в Университета, който в подобен случай би казал: "Какво е това 47 - ябълки ли круши ли незнам?"
Между другото в западните схени параметрите се изписват с единиците след тях. Аз мисля, че така е правилно и когато ми се налага аз да чертая ел.схема също работя по този начин.


Потребителски аватар
hristo stankov
Мнения: 100
Регистриран на: Нед 18 ное 2007 19:35
Автомобил: VW GOLF II
Двигател:
Местоположение: Кърджали

Re: Алтернатива на скъпата електроника в автомобила

Мнениеот hristo stankov » Чет 03 дек 2009 18:26


Много вярно колега. Не става ясно каква е единицата. Мерси за отговора.


Потребителски аватар
shockhead
Мнения: 159
Регистриран на: Пон 14 сеп 2009 18:08
Автомобил:
Двигател:
Местоположение: Burgas

Re: Алтернатива на скъпата електроника в автомобила

Мнениеот shockhead » Сря 09 дек 2009 13:18


Попадна ми и нещо друго и реших да споделя. Става въпрос за цифров термометър за външна и вътрешна температура. Едното устройство даже има и реле и може да включва и изключва разни ел.прибори при зададени температури.
Вижте това:
http://constructor.bg/shop/product_info ... c9e4a28352
и това:
http://constructor.bg/shop/product_info ... c9e4a28352


Потребителски аватар
lambi
Мнения: 169
Регистриран на: Сря 10 яну 2007 20:16
Автомобил:
Двигател:
Местоположение: Варна

Re: Алтернатива на скъпата електроника в автомобила

Мнениеот lambi » Сря 09 дек 2009 15:20


да ви кажа и аз,тука от една тема вземах една схемичка на стробоскоп,пратих я на един приятел,тои каза че можела още да се опрости и след 24 ми донесе ето това.......като каза че не е излязло повече от 10-15 лв.
Прикачени файлове
DSC00584.JPG
DSC00581.JPG


Потребителски аватар
shockhead
Мнения: 159
Регистриран на: Пон 14 сеп 2009 18:08
Автомобил:
Двигател:
Местоположение: Burgas

Re: Алтернатива на скъпата електроника в автомобила

Мнениеот shockhead » Сря 09 дек 2009 15:33


Колега, дай и схемата. Някой може да реши да си я изпълни.


Потребителски аватар
sweetlulu
Мнения: 135
Регистриран на: Съб 14 фев 2009 21:47
Автомобил:
Двигател:
Местоположение: София - Голфсбург

Re: Алтернатива на скъпата електроника в автомобила

Мнениеот sweetlulu » Сря 09 дек 2009 18:04


Колега аз ще пробвам да я изпълня само пусни схемата и я почвам :D


Потребителски аватар
lambi
Мнения: 169
Регистриран на: Сря 10 яну 2007 20:16
Автомобил:
Двигател:
Местоположение: Варна

Re: Алтернатива на скъпата електроника в автомобила

Мнениеот lambi » Сря 09 дек 2009 18:23


диодите са от някакво фенерче готови с платката,вътре има един потенциометър които ако не се лъжа променя времето на светене на лампата.
Прикачени файлове
strob.JPG



Върни се в “Направи си сам!”

Кой е на линия

Потребители, разглеждащи този форум: Няма регистрирани потребители и 59 госта