Здравейте колеги,
Преди повече от 30 години реших да си направя зарядно за акумулатор. От списание "Направи сам" намерих схема ,пренавиха ми трансфоматор от стар токоизправител на телевизор на 220/17,5 - 17,7 V и до тук.Схемата съм я загубил, но съм запазил кутията от изправителя.
Сега искам отново да продължа започнатото.С електричеството не съм на ти, но ще помоля приятел да ми помогне го сглобим.
От темата тук не разбрах на коя схема да се спра.Коя е добра и с най-малко разходи и усилия да се направи зарядното.
Моля за съвет и помощ при избора и. Ще могат ли да се намерят необходимите части.
Всяка помощ и съвет от Вас ще ми от полза.
Предварително Ви благодаря.
Схема на работещо зарядно за акумулатори
Правила на форума
Натисни тук за да прочетеш Правилата на форума
Натисни тук за да прочетеш Правилата на форума
- fackir
- Мнения: 40
- Регистриран на: Съб 08 сеп 2012 23:03
- Автомобил:
- Двигател:
- Местоположение: България
Re: Схема на работещо зарядно за акумулатори
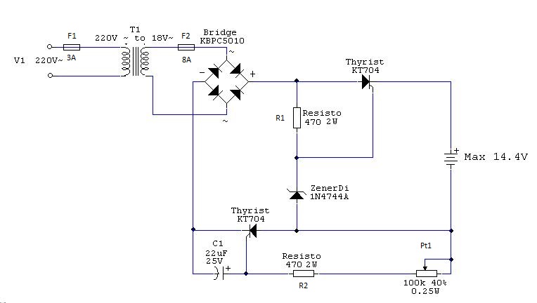
Ползвай тази схема: http://www.vwclub.bg/forum/download/file.php?id=303809&mode=view
Проверена и е работеща. До 20А е. Сложи подходящи радиатори.
Проверена и е работеща. До 20А е. Сложи подходящи радиатори.
Re: Схема на работещо зарядно за акумулатори
И двете схеми от темата са проверени и работещи.
И двете са много добри!
По-лесна и евтина за изпълнение е схемата на batvenci, предложена и от fackir.
Аз препоръчвам схемата на batvenci с добавката на регулирането на зарядния ток.
Само трябва да се избере експериментално стойността на резистора R2 и потенциометъра Pt1, според тиристорите.
По-назад в темата съм писал за разликата в параметрите на едни и същи тиристори, които закупих наскоро.
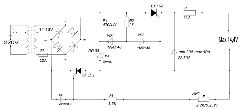
Ако се използват тиристори тип BT152, тогава използвай схемата на колегата fackir.
Успех!
И двете са много добри!
По-лесна и евтина за изпълнение е схемата на batvenci, предложена и от fackir.
Аз препоръчвам схемата на batvenci с добавката на регулирането на зарядния ток.
Само трябва да се избере експериментално стойността на резистора R2 и потенциометъра Pt1, според тиристорите.
По-назад в темата съм писал за разликата в параметрите на едни и същи тиристори, които закупих наскоро.
Ако се използват тиристори тип BT152, тогава използвай схемата на колегата fackir.
Успех!
Re: Схема на работещо зарядно за акумулатори
И двете схеми са еднакви. Разликата е в типа на тиристорите, а от там и стойността R2 и Pt1.
Първо прецени какви тиристори ще използваш, а след това съответната схема.
Re: Схема на работещо зарядно за акумулатори
Здравейте колеги! Изпълних схемата на batvenci с тиристорите КТ704. Но имам проблем с регулирането на зарядния ток. Нагласям го на определена стойност и постепенно започва да се увеличава и за секунди става с максимална стойност. На какво би могло да се дължи това? Благодаря!
Re: Схема на работещо зарядно за акумулатори
На акумулатор ли си го тествал или на товарно съпротивление?
Re: Схема на работещо зарядно за акумулатори
bhhhhhh написа:Здравейте колеги! Изпълних схемата на batvenci с тиристорите КТ704. Но имам проблем с регулирането на зарядния ток. Нагласям го на определена стойност и постепенно започва да се увеличава и за секунди става с максимална стойност. На какво би могло да се дължи това? Благодаря!
Най-вероятно на проблем с регулиращия тиристор. Може би не си му монтирал радиатор и постепеннно той прегрява, и започва да губи ограничителните си възможности...
-
reingar-x
- Мнения: 125
- Регистриран на: Пет 22 яну 2010 12:04
- Автомобил:
- Двигател:
- Местоположение: Pleven
Re: Схема на работещо зарядно за акумулатори
Един въпрос,харесал съм си едно зарядно модела е Meanwell pb300n.Проблема е,че в фирмата която ги предлагат работят някои моми които като ги питам нещо,не знаят.Трябва ми зарядно което да може да регулира напрежението от 0 до 16-18 волта и тока от 0 до 10-20А.Другото е след като зареди акумулатора,да почне да го поддържа за неопределено време.Като искам и да мога да се регулирам,напрежението и на поддръжката!Другата екстра е,да помни ако спрат тока,не да ме чака да му казвам от къде да почва.Знам,че исканията са ми много,вече навлязоха нови технологии,в акумулаторите и не става с обикновените зарядни.Другото е,че ми е писнало да следя кога се е заредил,заредил ли се е,да ги влача за поддържане като са оборотни.Знам че темата е за схеми,но тук има хора които са патили от боклуци и могат да ме насочат.Това което съм си харесал разбрах,че имало тримери за амперите и волтовете,но като се обаждах пълна трагедия.Нищо не знаят,каквото били написано това е.
- Ronin
- Мнения: 1025
- Регистриран на: Съб 10 юни 2006 16:59
- Автомобил:
- Двигател:
- Местоположение: Пловдив Kia ceed 16V 109 к.с
- Контакти:
Re: Схема на работещо зарядно за акумулатори
В момента това зарядно е при мен ,собственик е колега от оффроуд форума,работи,можеш да регулираш всичко без тока на поддръжка !
- sartana
- Мнения: 72
- Регистриран на: Пон 25 фев 2013 14:10
- Автомобил: Bora TDI
- Двигател:
- Местоположение: Габрово
Re: Схема на работещо зарядно за акумулатори
Честита Коледа! Пожелавам много здраве и късмет на всички.
Ето как се получи и моето зарядно по схемата на batvenci.
Големи благодарности за схемата и "съппорта" (макар и преди година
) от batvenci.
Събрах зарядното в 2 кутии от захранвания на компютъри. Идеята я взаимствах от колега с предишен пост по темата.
Понеже трафа ми е мъничък, добавих веднага след трафа 5 резистора в паралел по 10ома/30вата и ги поставих под радиатор - от там и нужда от двете кутии.
Така си направих около 6 ампера ток на късо, без опастност от прегряване при продължителна работа. След това е по схемата на batvenci с ограничение по ток, и възможност за шунтирането му. Защита от обратно включване с диод, също от схемите в предищни постове.
Работи идеално - тествано!
Мерси за чудесната и полезна тема!
Ето как се получи и моето зарядно по схемата на batvenci.
Големи благодарности за схемата и "съппорта" (макар и преди година
Събрах зарядното в 2 кутии от захранвания на компютъри. Идеята я взаимствах от колега с предишен пост по темата.
Понеже трафа ми е мъничък, добавих веднага след трафа 5 резистора в паралел по 10ома/30вата и ги поставих под радиатор - от там и нужда от двете кутии.
Така си направих около 6 ампера ток на късо, без опастност от прегряване при продължителна работа. След това е по схемата на batvenci с ограничение по ток, и възможност за шунтирането му. Защита от обратно включване с диод, също от схемите в предищни постове.
Работи идеално - тествано!
Мерси за чудесната и полезна тема!

Re: Схема на работещо зарядно за акумулатори
Изпълних схемата на fachir,но... не тръгва.Трафа ми е на 17v.Дали не е това причината
Re: Схема на работещо зарядно за акумулатори
sartana поздравления за майсторската изработка!
Забелязвам обаче, че измервателните уреди са за вертикален монтаж, а ти си ги монтирал хоризонтално. Това може да доведе до грешни показания. Сверявал ли си им показанията (така монтирани) с друг уред, мултицет някакъв например?
minko1950 17V след трафа е ниско напрежение. Понеже имаш пад на напрежение в греца ( 2x1,2V )и тиристора ( 1,4V ), общо: 3,8V! Тогава ще имаш максимално зарядно напрежение върху акумулатора: 17-3,8= 13,2V и няма да можеш да направиш пълен заряд на акумулатора!
По принцип трябва да заработи схемата и така. Провери правилно ли си опроводил елементите и дали са здрави. Случвало ми се е да ми продадат чисто нови транзистори и тиристори, и някои от тях да не работят!
Забелязвам обаче, че измервателните уреди са за вертикален монтаж, а ти си ги монтирал хоризонтално. Това може да доведе до грешни показания. Сверявал ли си им показанията (така монтирани) с друг уред, мултицет някакъв например?
minko1950 17V след трафа е ниско напрежение. Понеже имаш пад на напрежение в греца ( 2x1,2V )и тиристора ( 1,4V ), общо: 3,8V! Тогава ще имаш максимално зарядно напрежение върху акумулатора: 17-3,8= 13,2V и няма да можеш да направиш пълен заряд на акумулатора!
По принцип трябва да заработи схемата и така. Провери правилно ли си опроводил елементите и дали са здрави. Случвало ми се е да ми продадат чисто нови транзистори и тиристори, и някои от тях да не работят!
Кой е на линия
Потребители, разглеждащи този форум: Няма регистрирани потребители и 60 госта
