Здравейте,
вдъхнових се от тази тема на колегите от Хонда:
https://forums.hondabg.com/topic/95286-%D0%BF%D1%80%D0%BE%D0%B5%D0%BA%D1%82-k-line-%D0%BA%D1%8A%D0%BC-usb-%D0%B0%D0%B4%D0%B0%D0%BF%D1%82%D0%B5%D1%80/
Искам да попитам някой правил ли е нещо подобно за VW? Ако е правил моля да сподели.
Благодаря предварително.
(проект) K-Line към USB адаптер
- megatronS
- VW експерт

- Мнения: 1038
- Регистриран на: Съб 14 юни 2014 9:08
- Автомобил: Space Shuttle
- Двигател:
- Местоположение: Враца
Re: (проект) K-Line към USB адаптер
Правил съм поне 10 различни схеми, които работят за всякакви модели автомобили. Една от най-добрите схеми е оптронната схема на кл адаптер, специално за автомобилите от групата ВАГ, работещ на Ком порт. Имам направени и на усб, работещи перфектно. Ако ти трябват пиши, ще прикача различни работещи схеми, които не са трудни за реализация и лично съм ги правил и пробвал, преди повече от 15 години.
- MamaMy
- Мнения: 1122
- Регистриран на: Вто 27 юни 2006 22:33
- Автомобил: Galaxy
- Двигател: AUY 2003г
- Местоположение: Едно малко село край Плевен
Re: (проект) K-Line към USB адаптер
За тази оптронната съм чувал хубави неща. Въпреки, че е със стар интерфейс, ще те помоля да я качиш. Може да я вземем като основа и да я преправим за USB.
- megatronS
- VW експерт

- Мнения: 1038
- Регистриран на: Съб 14 юни 2014 9:08
- Автомобил: Space Shuttle
- Двигател:
- Местоположение: Враца
Re: (проект) K-Line към USB адаптер
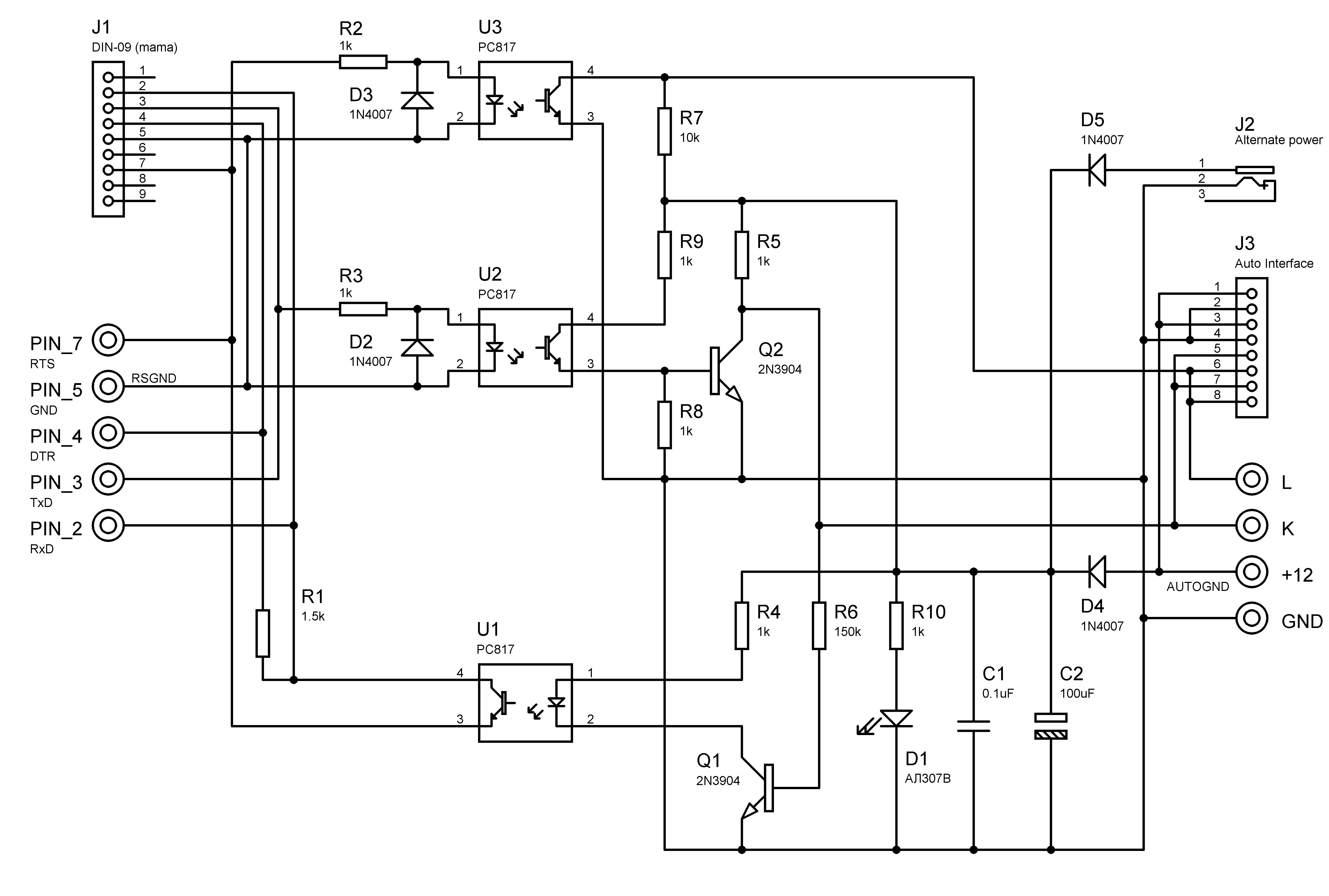
Това са четири перфектни схеми за адаптер. Две от тях са за УСБ (ККЛ), две са за КОМ порт (КЛ с оптрони или КЛ с MAX232). И четирите схеми работят прекрасно. Адаптерите работят с много софтуери за диагностика на различни марки (VAG, Opel, Volvo, Lada, BMW, Mercedes и др.). Най-добра е схемата реализирана с чип FT232.
- Прикачени файлове
-
- vag-kkl-409-1.gif (37.27 KиБ) Видяна 2362 пъти
-
- max232.jpg (52.79 KиБ) Видяна 2362 пъти
-
- db8c3es-960.jpg (64.09 KиБ) Видяна 2104 пъти
Последна промяна от megatronS на Пет 16 апр 2021 13:20, променено общо 2 пъти.
- MamaMy
- Мнения: 1122
- Регистриран на: Вто 27 юни 2006 22:33
- Автомобил: Galaxy
- Двигател: AUY 2003г
- Местоположение: Едно малко село край Плевен
Re: (проект) K-Line към USB адаптер
Благодаря!
Re: (проект) K-Line към USB адаптер
@megatronS
Много благодаря.
Казваш, че "Най-добра е схемата реализирана с чип FT232.".
Аз ще я ползвам RP мотор, предполагам че и за него е най-добра?
А някакви драйвери за PC-то трябват ли? Може би елементите за схемата не са много скъпи?
Много благодаря.
Казваш, че "Най-добра е схемата реализирана с чип FT232.".
Аз ще я ползвам RP мотор, предполагам че и за него е най-добра?
А някакви драйвери за PC-то трябват ли? Може би елементите за схемата не са много скъпи?
- megatronS
- VW експерт

- Мнения: 1038
- Регистриран на: Съб 14 юни 2014 9:08
- Автомобил: Space Shuttle
- Двигател:
- Местоположение: Враца
Re: (проект) K-Line към USB адаптер
Да, схемата с чип FTDI2332 се използва във всички заводски адаптери. Драйверите се инсталират автоматично от всеки Windows при вкарване на кабела в компютъра. Частите са много евтини и ги има в повечето големи вериги за електронни елементи (Футурел, Елимекс и много други).
- kris11
- VW експерт

- Мнения: 13576
- Регистриран на: Нед 06 фев 2005 23:04
- Автомобил: VW Sharan 7M8
- Двигател: ADY_DBU_LPG LANDIRENZO OMEGAS
- Местоположение: Варна
- Контакти:
Re: (проект) K-Line към USB адаптер
MamaMy написа:Благодаря!
Това за ХлопелОмегата ли или си сменил колата ?

- MamaMy
- Мнения: 1122
- Регистриран на: Вто 27 юни 2006 22:33
- Автомобил: Galaxy
- Двигател: AUY 2003г
- Местоположение: Едно малко село край Плевен
Re: (проект) K-Line към USB адаптер
За най-голямо мое съжаление Омегата я бракувах. Много и скъп масрафа. С тоя мотор ми режат главата и в данъчното и при застрахователите и на бензиностанцията. Взех едно Galaxy 1,9 TDI от колега.
Re: (проект) K-Line към USB адаптер
@megatronS
Много благодаря.
ще пробвам да направя нещо, и ако имам въпроси ще ти пиша на ЛС.
Лек ден.
Много благодаря.
ще пробвам да направя нещо, и ако имам въпроси ще ти пиша на ЛС.
Лек ден.
Върни се в “Автоелектроника и автодиагностика”
Кой е на линия
Потребители, разглеждащи този форум: Няма регистрирани потребители и 15 госта