Схема на работещо зарядно за акумулатори
Правила на форума
Натисни тук за да прочетеш Правилата на форума
Натисни тук за да прочетеш Правилата на форума
-
stil
- Мнения: 534
- Регистриран на: Вто 13 юли 2004 9:04
- Автомобил: VW Polo 1991
- Двигател: NZ
- Местоположение: София
Re: Схема на работещо зарядно за акумулатори
Този "дозаряд" както го наричаш е всъщност заряд в режим CV (константно напрежение) и има за цел не да дозареди акумулатора, а да компенсира неговия саморазряд. Подобен режим има смисъл само ако акумулатора стои дълго време без да се зарежда. При този режим напрежението трябва да се поддържа 13.1V за Ca-Ca, 13.2V за Pb-Pb и 13.6V за AGM Ca-Ca акумулатори. Токът обикновено е около 50-100 mA.
Re: Схема на работещо зарядно за акумулатори
Да stil, сещам се за какво намекваш и може би си прав, но аз съм чел, че заряд се прави с ток до 1/10 от капацитета на акумулатора, дозаряд с ток 1/100 от капацитета, а компенсиране на саморазряд (при дълго съхранение на батерията, без да бъде експлоатирана) с ток 1/1000 от капацитета.
В моя случай, 45 Ah акумулатор, за компенсиране на саморазряда е необходим ток 45 mA, а за дозаряд 450 mA.
Е, аз избрах компромисен вариант 142 mA.
Като се има в предвид от практиката, че след изключване при 14.4 V, напрежението на акумулатора пада за 2-3 часа до 12.5V - 12.6V, тоест не е зареден на 100% (все пак целим 13.2V), смятам, че с дозаряд хем няма да превиша максималното допустимо напрежение от 14.4V, хем ще "донапомпам" капацитета по-близо до 100%.
Също така няма да се притеснявам, ако забравя да изключа зарядното и закъснея с няколко часа...
... Но нека се върнем на коментари по самата преработка на схемата. Ще работи ли така? Няма ли...? Предложения, идеи... и т.н.
В моя случай, 45 Ah акумулатор, за компенсиране на саморазряда е необходим ток 45 mA, а за дозаряд 450 mA.
Е, аз избрах компромисен вариант 142 mA.
Като се има в предвид от практиката, че след изключване при 14.4 V, напрежението на акумулатора пада за 2-3 часа до 12.5V - 12.6V, тоест не е зареден на 100% (все пак целим 13.2V), смятам, че с дозаряд хем няма да превиша максималното допустимо напрежение от 14.4V, хем ще "донапомпам" капацитета по-близо до 100%.
Също така няма да се притеснявам, ако забравя да изключа зарядното и закъснея с няколко часа...
... Но нека се върнем на коментари по самата преработка на схемата. Ще работи ли така? Няма ли...? Предложения, идеи... и т.н.
- Dobromirski
- Мнения: 1582
- Регистриран на: Нед 31 дек 2006 10:12
- Автомобил: Seat Leon
- Двигател: ARL 150+ hp
- Местоположение: Плевен
- Контакти:
Re: Схема на работещо зарядно за акумулатори
Ще работи, но защо колеги се занимавате с глупости? Зарядното за акумулатора ви е нужно, когато автомобила не се кара дълго време, особено зимата (тогава концентрацията на електролита пада и при ниски температури е възможно да замръзне, което води до необратими щети) . Това не ви е батерия за gsm, за да ви е нужен 100% заряд. Целта е да заредиш акумулатора за да запалиш нормално, без да се притесняваш че ще го прецакаш, ако го забравиш . За всички други случаи, не ви трябва зарядно, а нов акумулатор.
-
borovesnik
- Мнения: 46
- Регистриран на: Чет 12 сеп 2013 17:30
- Автомобил:
- Двигател:
Re: Схема на работещо зарядно за акумулатори
Да споделя и аз моят опит: Имам свободно време и доста "боклуци " в мазето та реших да опитам. Резултата беше: Зарядно правено с подръчни материали. Кутията е от стабилизатор. Трафа е навит за 5А ток. За изправяне на тока съм използвал схема грец без кондензатор. Няма нищо общо с китайските ментета. Лесен за употреба и ремонт. Ако има въпроси или мераклии - пишете на ЛС.
Параметри: зарядно за акумулатор за лека кола на 12 V / 5 A Метална кутия с пластмасова дръжка, кабели с клемни накрайници дълги - 1м, бутон за вкл/изкл.; сигнална лампа; бушoн;



Параметри: зарядно за акумулатор за лека кола на 12 V / 5 A Метална кутия с пластмасова дръжка, кабели с клемни накрайници дълги - 1м, бутон за вкл/изкл.; сигнална лампа; бушoн;



Последна промяна от borovesnik на Съб 03 май 2014 8:47, променено общо 2 пъти.
Re: Схема на работещо зарядно за акумулатори
Е-е-ех, колко търсих и аз такава кутия от стар телевизионен стабилизатор, ама няма вече...
Купих си една универсална кутия от магазин за електроника за солени пари, но стана много компактно зарядното и ме радва.
Купих си една универсална кутия от магазин за електроника за солени пари, но стана много компактно зарядното и ме радва.
-
Hipermarket
- Мнения: 13
- Регистриран на: Пон 21 апр 2014 23:52
- Автомобил:
- Двигател:
Re: Схема на работещо зарядно за акумулатори
crashman написа:Hipermarket написа:Много не правя разлика между диод и светодиод,моя грешка,нямам толкова практика.Не помня някой да го е споменавал по Полупроводникови елемнти или Аналогова схемотехника..
Някой може ли да ми каже кое е анода(+) на диода и кое катода(-)?
След поредния въпрос за кое е анод и катод.. край![]()
![]()
![]()
И ти проектираш и правиш схеми..и никой не е казвал каква разликата м/у двата вида диоди
![]()
В шах и мат съм с пешката.. Вица за зъболекаря и инженера е авсолютния в случая!!!
P.S. За мултицет/мултимер чувал ли си, поне той няма да сбърка ако знаеш как да го ползвашДосега беше смешно, но вече е трагично!
Имам предвид на физическия диод,не на схемата?
- kris11
- VW експерт

- Мнения: 13578
- Регистриран на: Нед 06 фев 2005 23:04
- Автомобил: VW Sharan 7M8
- Двигател: ADY_DBU_LPG LANDIRENZO OMEGAS
- Местоположение: Варна
- Контакти:
Re: Схема на работещо зарядно за акумулатори
Hipermarket написа:Имам предвид на физическия диод,не на схемата?
Елементарно е - използвай жокер - мултицет.Най-добре е, ако можеш да работиш със аналогов / стрелкови/ - тма не може да сбъркш.Имай в предвид, че на омметър на стрелковия се сменя поляритета на изводите.
- ktamen
- Мнения: 6404
- Регистриран на: Вто 23 мар 2010 18:52
- Автомобил:
- Двигател:
- Местоположение: София - Ямбол
Re: Схема на работещо зарядно за акумулатори
jojovr написа:Е-е-ех, колко търсих и аз такава кутия от стар телевизионен стабилизатор, ама няма вече...
Купих си една универсална кутия от магазин за електроника за солени пари, но стана много компактно зарядното и ме радва.
Подобни устройства се старая да ги набутам в кутия от компютърно захранване, като често запазвам вентилатора. Ако не се събира в една кутия завинтвам две кутии една за друга.
Re: Схема на работещо зарядно за акумулатори
Благодаря за идеята, колега ktamen!
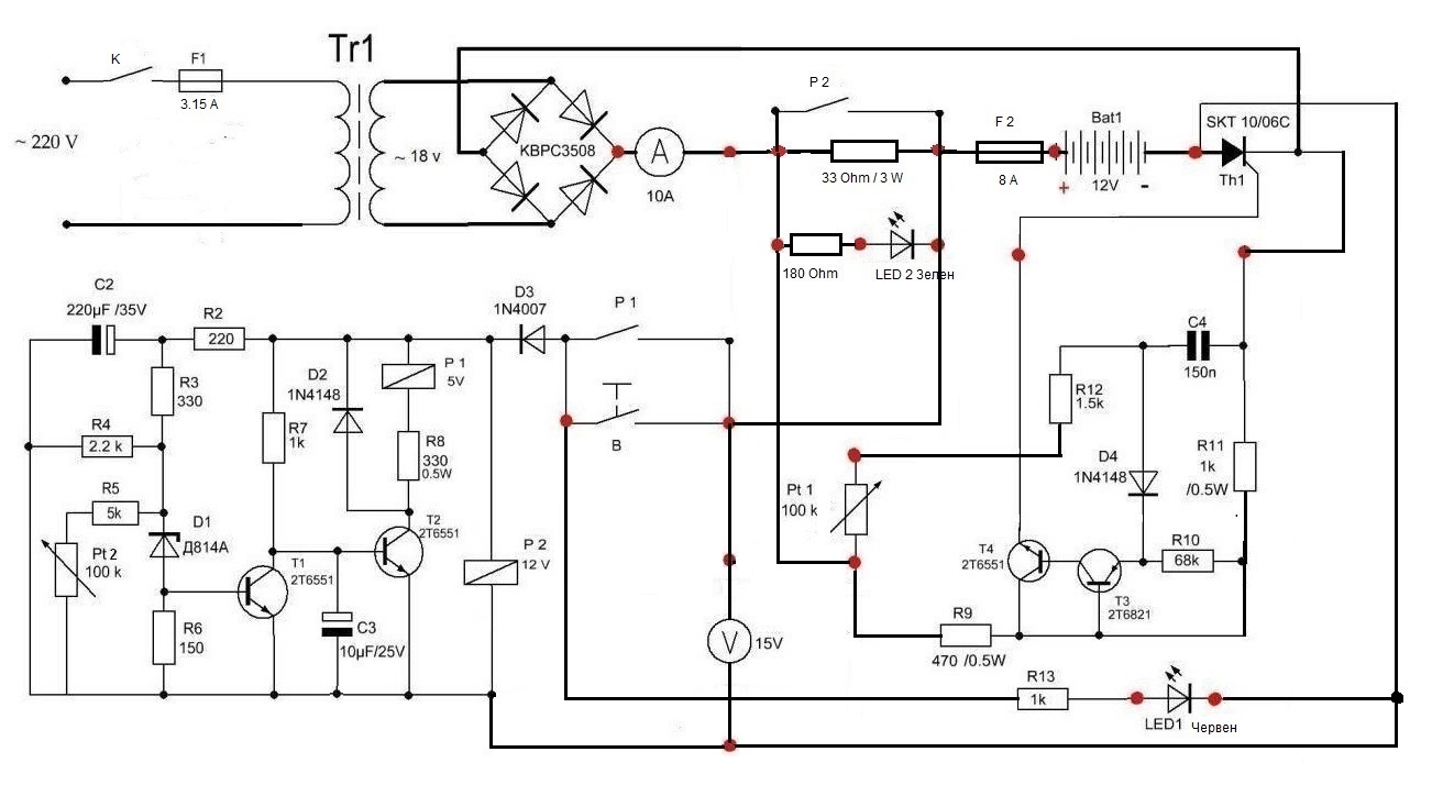
Една малка корекция на преработката на схемата.
За да остане тиристорът в отпушено състояние и след изключването на релето Р2 (заради пада на U от резистора 33 Ohm), е необходимо връзката между Pt1 и R9 с волтметъра да бъде прекъсната, и Pt1 с R9 да бъдат захранени преди съпротивлението 33 Ohm.
Една малка корекция на преработката на схемата.
За да остане тиристорът в отпушено състояние и след изключването на релето Р2 (заради пада на U от резистора 33 Ohm), е необходимо връзката между Pt1 и R9 с волтметъра да бъде прекъсната, и Pt1 с R9 да бъдат захранени преди съпротивлението 33 Ohm.
-
borgvel
- Мнения: 2
- Регистриран на: Сря 20 окт 2010 20:12
- Автомобил:
- Двигател:
- Местоположение: velingrad
Re: Схема на работещо зарядно за акумулатори
възможно ли е да се използват триаци в такова също толкова просто и ефективно зарядно каквото е това на бат Венци,признавам си че доскоро не правех разлика между триак и тиристор и по точно до момента когато колега от форума ме"светна" че ако тиристора го оприличим на едно магаре то тогава триака са две магарета, впрегнати едно срещу друго.От това тъй образно и запомнящо се обяснение става ясно, че управлението ще е друг тип.Питам защото не мога да намеря кт 708 ,а пък триаци бол.Разбирам че мойта е имам си копче ,търся си за него балтон, ама какво да се прави,провинция.Проблема ми е че имам няколко приятели които искат зарядни, 3 ма на брой,някой да не помисли че ще отварям фабрика.Иначе аз си имам десулфатизиращо зарядно тип ,направи си сам но е много скъпо ,около 50 лв части, за да им правя такова,не мога да им направя чак такива подаръци.Разбирате че не съм на ти с електрониката ,мога да сглобя ,да измеря но не и да измисля работеща схема и по тази причина питам дали стават триаците за нещо такова.Триаците са ми 25а 800в на фирмата TAG
-
borgvel
- Мнения: 2
- Регистриран на: Сря 20 окт 2010 20:12
- Автомобил:
- Двигател:
- Местоположение: velingrad
Re: Схема на работещо зарядно за акумулатори
Темата отпада ,благодаря на всички,справих се със задачата
-
Hipermarket
- Мнения: 13
- Регистриран на: Пон 21 апр 2014 23:52
- Автомобил:
- Двигател:
Re: Схема на работещо зарядно за акумулатори
Бат Венци,ето мойта схемичка,смяташ ли че ще работи?Имате постоянен източник на ток 18В.Бобина за плавно нарастване на тока,тъй като тока нараства със скок през акумулатора и плавно през бобина.Делител на напрежение-3,6Волта,към 14.4Волта.Кондензатор към делителя и към минуса на тригер на шмит.След като стигне 14.4Волта тригера дава сигнал към тиристора и го включва,като се изключва схемата.Тока е 7.2Ампера през делителя и толкова през тригера на щмит.
18U/(0.5+2)R=7.2А.
С нарастване на вътрешното съпротивление на акумулатора тока пада до към 1.5Ампера?
18U/(0.5+2)R=7.2А.
С нарастване на вътрешното съпротивление на акумулатора тока пада до към 1.5Ампера?
- Прикачени файлове
-
- KP-DINKOV.png (9.17 KиБ) Видяна 3660 пъти
- Dobromirski
- Мнения: 1582
- Регистриран на: Нед 31 дек 2006 10:12
- Автомобил: Seat Leon
- Двигател: ARL 150+ hp
- Местоположение: Плевен
- Контакти:
Re: Схема на работещо зарядно за акумулатори
Престани вече да се излагаш. Електротехниката, не е наука, която търпи свободни съчинения. Ако наистина имаш желание, седни и учи. За да ме разбереш, ще ти го обясня така:
В момента се опитваш да решиш диференциално уравнение, без да знаеш таблицата за умножение и правилата за извършване на математически действия.
Ако имаше поне нещичко вярно.... Ей тонинко.... Да ти обяснявам.... Но ти си за слаб две с два минуса
Най-трагичното в случая е, че споменаваш предмети, които явно си "изучавал"
Но като гледам ника ти във форума, все още имам надежда................... да си икономист, а не инженер
В момента се опитваш да решиш диференциално уравнение, без да знаеш таблицата за умножение и правилата за извършване на математически действия.
Ако имаше поне нещичко вярно.... Ей тонинко.... Да ти обяснявам.... Но ти си за слаб две с два минуса

Най-трагичното в случая е, че споменаваш предмети, които явно си "изучавал"
Но като гледам ника ти във форума, все още имам надежда................... да си икономист, а не инженер

-
Hipermarket
- Мнения: 13
- Регистриран на: Пон 21 апр 2014 23:52
- Автомобил:
- Двигател:
Re: Схема на работещо зарядно за акумулатори
Това като го симулиран и работи,когато акумулатора стане на 14.4 волта тригера на шмит ще подаде напрежение на тиристора и ще върви напрежението към маса(Тригера е със захранване така че може да подава постоянно и не го бърка).И относно предишен пост-резистор вместо гнездопредпазител е по-добре,да гори резистора не предпазитела.Макар че ще намали малко напрежението и трябва да се внимава.
- plameney
- Мнения: 397
- Регистриран на: Вто 25 май 2010 21:46
- Автомобил: Passat B5 1.6
- Двигател: ARM 2000
- Местоположение: Асеновград
- Контакти:
Re: Схема на работещо зарядно за акумулатори
Ах,че интересна схема!Значи,като е зареден акумулатора,тиристора се отпушва и всичко е ОК.Чувал съм,че ако някое напрежение иде направо към маса, му викат късо съединение.При теб заряда(ако някога започне изобщо) вероятно свършва с изгаряне на тиристора(или нещо друго)Много умна идея!Ако искаш да не ти горят бушоните у вас,може да ги замениш с такива изработени изцяло от метал.
Колега,последното за бушоните е шега.Наистина си нямаш идея от електронни схеми.
Колега,последното за бушоните е шега.Наистина си нямаш идея от електронни схеми.
Кой е на линия
Потребители, разглеждащи този форум: Няма регистрирани потребители и 29 госта
..и никой не е казвал каква разликата м/у двата вида диоди
Досега беше смешно, но вече е трагично!